当前位置:首页 > > 十二、电能及计量检测设备

MOYICE-E5302F三钳数字相位伏安表

执行标准:

执行标准:JJG314-1993、JJG314-1994

产品别名:

产品别名:三钳数字相位伏安表、相位表、双钳相位表、钳形相位表、钳形相位伏安表、三相双钳相位表、手持式数字双钳相位伏安表、双钳式数字相位表,三相多功能钳形相位伏安表

产品特性:
产品特性:
交流电压:0.00V~600V;
交流电流:0.0mA~30A;
频率:45.00Hz~65.00Hz;
产品品牌:盟易测
24小时服务热线:186-2718-0062

MOYICE-E5302F三钳数字相位伏安表简述

MOYICE-E5302F三钳数字相位伏安表是一款专为现场测试的多功能智能仪表,由主机、电流钳(3把)、测试线(4条)等组成。主机采用3.5寸真彩液晶屏,图形菜单界面显示,向量图指示,一目了然。电流钳尖小钳头设计,便于操作,非常适用于排线密集的场所。仪表可以在被测回路不开路的情况下,同时测量三相交流电压、电流、电压间相位、电流间相位、电压电流间相位、频率、相序、有功功率、无功功率、视在功率、功率因数、电流矢量和,判别变压器接线组别、感性、容性电路,测试二次回路和母差保护系统,读出差动保护各组CT之间的相位关系,检查电度表的接线正确与否,检修线路设备等,为用电检查人员提供一种安全、准确、便捷的智能仪表,尤其适用于电能计费系统及继电保护系统。

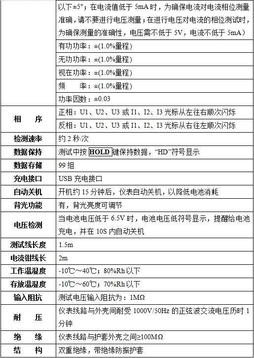
技术参数

MOYICE-E5302F三钳数字相位伏安表技术参数

产品附件

相关推荐

售后保障

相关产品
相关文章
Message
在线留言