当前位置:首页 > > 十、电缆、线路检测及安全检修工具

MOYICE-9205无线高压验电器

执行标准:

执行标准:DL/T 740-2014

产品别名:

产品别名:无线高压验电器、全智能无线高低压验电器

产品特性:
产品特性:
无线高压相电压、对地电压、电压等级、频率、验电测试,电场判断等;
传输方式 433MHz无线传输;
频率:45.0Hz~55.0Hz;
产品品牌:盟易测
24小时服务热线:186-2718-0062

MOYICE-9205无线高压验电器简述

MOYICE-9205无线高压验电器,又名全智能无线高低压验电器,带电压、电压等级、频率指示,用于高压输电线路验电、高压输电线路对地电压测试、感应电压测试等,仪器由采集器、伸缩绝缘杆、接收器等组成,验电范围从0~500kV(400V、10kV、35kV、110kV、220kV、500kV)全智能验电。当裸导线电压在0~110kV时,采集器可以接触测试电压和验电,同时显示电压值;当裸导线电压超过110kV时,采用非接触式验电,采集器逐渐靠近导线即可完成验电。在输电线路检修和维护时,即使线路已经断开,但由于电容效应,仍然可能通过感应而存在非常高的高压电压,严重威胁操作人员和操作过程的安全,必须经过验电器检验线缆存在的电压是否已降到安全可操作的电压等级,所以不管是零线、火线、地线、高压输电线路或金属导体,只要有电,可能是直接输送的电,也可能是绝缘破损引起的漏电,或电缆交叉互感带电,验电器都能感应到它的电磁场,并发出“嘟--嘟--嘟--”的蜂鸣声。
采集器连接金属探钩可以挂在110kV以下的裸导线上测试,节省操作人员体力,采集器连接金属探针,可以对二次带电指示器的验电孔进行验电。
接收器采用3.5寸真彩液晶屏,同屏动态显示电压等级、电压值、频率,清晰直观,无线接收直线距离约100米。
绝缘杆轻便,具有伸缩性、防潮、耐高温、抗冲击、高绝缘等特点。广泛应用于变电站、发电站、铁路部门、消防部分、工矿企业以及监测站、电工维修部门进行验电探测和野外电动作业等。
注意:直接接触测试裸导线电压的量程为0~110kV,裸导线电压超过110kV时不能接触测试电压,可以非接触验电;对未知电压等级的验电,必须先采用非接触方式验电。

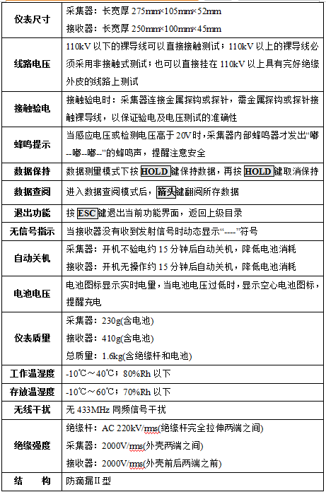
技术参数

MOYICE-9205无线高压验电器技术参数

产品附件

相关推荐

售后保障

相关产品
相关文章
Message
在线留言