当前位置:首页 > > 十二、电能及计量检测设备

MOYICE-DQE402电能质量测试系统

执行标准:

执行标准:GB/T 15945-2008、GB/T 18481-2001

产品别名:

产品别称:电能质量监测装置、电能质量测试系统、电能质量分析仪、手持式电能质量分析仪、谐波分析仪、掌上式电能质量分析仪、电能分析仪

产品特性:
产品特性:
4个电压通道、4个电流通道同时测量;
可测量2-64次的电压谐波和电流谐波含量
具有示波功能,可以实时波形显示电压电流大小和畸变情况
产品品牌:盟易测
24小时服务热线:186-2718-0062

MOYICE-DQE402电能质量测试系统简述

1、多通道测量:4个电压通道、4个电流通道同时测量。
2、电气参数测量:可同时测量电压幅值、电流幅值、相位、频率、有功功率、无功功率、功率因数等参数;
3、可测量2-64次的电压谐波和电流谐波含量;
4、可测量0.5-31.5次电压和电流的间谐波含量;
5、可测量电压和电流的总谐波畸变率;
6、可测量并短时闪变(PST)、长时闪变(PLT)、电压波动;
7、可测量正序电压、负序电压、零序电压、电压不平衡度;
8、可测量正序电流、负序电流、零序电流、电流不平衡度;
9、暂态参量测量功能,具备电压骤升骤降事件记录功能,同时自动启动录波功能,将所发生事件的发生时间和前后五个周波的实际波形记录下来;
10、具有示波功能,可以实时波形显示电压电流大小和畸变情况,并可以在仪器上对电压电流波形进行缩放;具备波形因子计算功能;
11、六角图显示功能,可进行计量回路和保护装置回路的矢量分析,进行计量装置错接线检查;在三相三线接线方式时,可自动判断48种接线方式;追补电量自动计算功能,方便使用人员对接线有问题的用户计算追补电量。
12、选配大钳表可以进行低压电流互感器的变比和角差测量;
13、谐波含量可以柱状图的形式显示,视觉效果良好;
14、内置大容量数据存储器,(存储间隔1秒-1000分钟可选)按1分钟的时间间隔可连续存储18个月以上;
15、10寸大屏幕彩色液晶屏显示器1280×800;
16、电容屏触摸操作,与平板电脑和智能手机操作近似,简便易学;
17、支持鼠标操作,适应不同习惯的操作人员;
18、谐波测量时可自动判别各次谐波含量是否超标并给出提示,一目了然;
19、谐波含有率查询功能,可对允许值进行查询;
20、具有42.5Hz-69Hz的频率测量范围,能够对50、60电力系统进行测量。
21、数据可以存储U盘,以便历史查询。
22、可配备专用数据分析管理软件,对测试结果进行分析、处理,可掌握被测点的电能质量和负荷周期性变化情况,对电力工作人员了解用户电能质量,采取相应处理措施,有着不可替代的作用;
23、分析软件可生成专业的电能质量分析报表;
24、仪器具有屏幕截图功能,对任何一屏的显示数据可以图片的形式手动保存下来;
25、仪器尺寸小、重量轻、携带方便; 
26、内置高性能锂离子电池,自动进入省电模式,可使仪器在无外接电源的情况下持续工作10小时以上,方便现场测试;

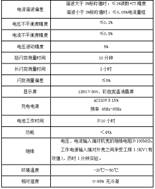
技术参数

MOYICE-DQE402电能质量测试系统技术参数


产品附件

相关推荐

售后保障

相关产品
相关文章
Message
在线留言